Liens rapides
- Le bref
- Recherche
- Utilisateur Persona
- Planification
- Flux d'utilisateurs
- Plan du site
- Prototype
Brewster est une application qui permet aux amateurs de bière d'explorer et d'essayer la bière artisanale et les brasseries locales. L'objectif principal de l'application est de mettre les brasseries locales à l'honneur et de sensibiliser davantage au brassage artisanal.
L'équipe
L'opportunité
Notre tâche consistait à créer un élément de gamification dans l'application et à créer ainsi un nouveau moyen d'explorer et de découvrir les brasseries locales. Nous avons dû mener une tonne de recherches sur l'industrie de la brasserie non seulement dans le Lower Mainland, mais également en Amérique du Nord. La recherche servirait non seulement à atteindre nos objectifs, mais également au client pour présenter l'application Brewster aux brasseries locales.
Buts:
- Créez un système de gamification qui récompense les joueurs pour l'accomplissement de tâches en fonction des résultats des recherches et des tests effectués par les utilisateurs.
- Intégrer un élément de média social dans le système.
- Intégrer le système au flux d'utilisateur et au plan Sitemap actuels de Brewster
Objectifs d'affaires:
- Augmentez le trafic en augmentant le nombre d'utilisateurs actifs quotidiens.
- Sensibiliser davantage à la promotion des brasseries artisanales de Vancouver et des entreprises qui vendent leur bière
- Augmenter les ventes en augmentant la valeur marketing
Recherche organisationnelle
Nous avons commencé nos recherches en examinant l'état actuel du secteur des brasseries en Colombie-Britannique.

Il était clair que les premières découvertes montraient que Portland était l'épicentre de la brasserie artisanale. L'Oregon occupait 40% du marché de la bière artisanale, suivi de 18% par la Colombie-Britannique, suivi de 16% par la Californie.
Ce qui est intéressant, c'est que les brasseries de la Colombie-Britannique ont connu une reprise au cours de la dernière année seulement. 30% des brasseries de la Colombie-Britannique ont ouvert leurs portes au cours de la dernière année et d'autres continuent à l'ouvrir. Il était clair que, tandis que l'Oregon occupait le premier rang pour le nombre de brasseries artisanales, la Colombie-Britannique était en plein essor avec l'ouverture d'un certain nombre de brasseries.

Recherche de domaine
Pour notre domaine de recherche, nous avons examiné trois applications partageant la fonctionnalité commune de découverte des brasseries et d'indexation de la bière.

Untappd:
L'application de la brasserie la plus populaire sur le marché. Untappd permet à l'utilisateur de créer un passeport pour la bière, d'accéder à un centre social d'amateurs de brasseries et de trouver des brasseries locales dans leur région. Compte tenu de leur succès, Untappd a obligé les brasseries à payer pour figurer sur leurs listes et, compte tenu de leur montant, les entreprises l'ont fait.
Taphunter:
Semblables à Untappd, leur flux et leurs fonctionnalités sont légèrement différents. Ils ont un ensemble différent de fonctionnalités et de filtres qui, bien que bien disposés, sont un peu fastidieux à trier.
RateBeer:
L'application pour Ratebeer a depuis été retirée du marché et n'est qu'un site Web. Nous avons inclus Ratebeer dans nos recherches car ils avaient toujours la même fonctionnalité, en ce sens qu'ils aidaient les utilisateurs à découvrir les brasseries et les bars locaux. Cependant, ils avaient été achetés par un plus grand conglomérat et ont depuis été licenciés par la communauté locale.
Notre principal concurrent a réussi avec son système existant (badges et interaction sociale), mais nous ne voulons pas les copier aveuglément. Nous aimerions beaucoup que vous fassiez beaucoup de recherche et proposiez un système de récompense basé sur vos découvertes et testé avec le public cible.
Analyse compétitive / comparative.
Une fois notre recherche initiale terminée, nous avons comparé diverses applications intégrant la gamification, les brasseries, les relations sociales et la communauté.

Grâce à l'analyse de la concurrence et de la comparaison, nous avons constaté que de nombreuses applications liées à la brasserie manquaient de précision dans l'aspect communauté. Ils ont choisi de jouer un grand rôle en se concentrant sur la création de fonctions comme un passeport de bière, des systèmes de badge et des avis. De l'autre côté, les plateformes de médias sociaux se concentrent (sans surprise) sur la création de liens au niveau local (à quelle fréquence recevez-vous l'avis "Vous connaissez peut-être cette personne?").
D'après nos informations acquises, nous avons décidé de nous concentrer sur la création de quelque chose qui soit centré sur la communauté locale et qui aide à les amener dans les brasseries et crée les récompenses pour qu'elles reçoivent quelque chose de tangible au lieu de quelque chose qui est juste lié au statut (ex. Badges, etc.). ...)
Enquête contextuelle
Bien sûr, pour connaître votre utilisateur, il est important de visualiser votre public cible dans son élément. Alors, avec beaucoup d'ambition, nous avons fait une visite de la brasserie et avons observé comment les gens agissaient, comment ils étaient, ce qui était pris en compte dans leur décision de choisir une bière. Fondamentalement, nous avons observé et partagé pour obtenir "l'expérience complète".

D'après nos enquêtes, nous avons constaté que les brasseries locales de Vancouver accueillaient un public diversifié. Il y avait tout le monde des familles aux connaisseurs de bière qui étaient présents.
Enquêtes
Pour mieux comprendre notre utilisateur, nous avons envoyé nos sondages dans le but de nous concentrer sur un point de vue plus large des brasseries et de leur public. Nous comparerions ensuite nos résultats avec nos recherches jusqu'à présent.

Les résultats de notre enquête confirment ce que nous avons vu dans notre enquête contextuelle:
- Il y a une grande diversité de personnes.
- La plupart des brasseries fréquentaient les brasseries de façon semi-régulière et la plupart y resteraient pour une bière ou deux.
Interviews d'utilisateurs
Bien sûr, lors de notre enquête contextuelle, nous avons également pris le temps de rencontrer les habitants et les maîtres brasseurs présents dans les brasseries afin de mener des entretiens avec des utilisateurs. Nous n'avions pas vraiment de cible précise ni de personne à interroger, nous voulions savoir ce que le public interrogé pensait des brasseries et de la ludification en général.


D'après nos premières entrevues, il était clair que l'aspect communautaire fourni par les brasseries était énorme. Il existait un lien évident entre les membres des brasseries et tous étaient unis sous un aspect clé: la bière.
Sur la gamification et les badges:

Nos entretiens ont clairement montré qu'il y avait une fine ligne avec les badges. Les personnes plus âgées ne les appréciaient pas tellement, elles étaient considérées comme des gadgets inutiles. Les jeunes interviewés étaient plus ouverts à un système de badges, ce qui nous permettait de conclure que les badges étaient en eux-mêmes générationnels.
Une fois que nos entretiens ont été terminés et que toutes nos recherches ont été compilées, nous avons entamé le processus de construction de notre image d'utilisateur cible. Cela a commencé par la création d'un diagramme d'affinité dans lequel nous avons classé les points communs apparus dans nos enquêtes et entretiens:

L'utilisateur
À partir de notre diagramme d'affinité et de toutes nos recherches en pool, nous sommes venus avec notre personne suivante. Rencontrez la Jordanie:

Planification
Avec notre Persona en contact, nous avons commencé à planifier comment nous voulions que notre élément de gamification s'intègre dans l'application Brewster. Nous voulions nous assurer que les joueurs avaient un sentiment de récompense tout en obtenant la satisfaction de boire une boisson et d'interagir avec la communauté locale.
Du point de vue commercial, nous voulions mettre en place un système permettant aux entreprises de bénéficier de promotions, de récompenses spécialisées et d'événements. En fin de compte, nous voulions que le cadre reste ouvert pour pouvoir être modifié afin de répondre aux besoins de chaque brasserie et de chaque client.
La décision finale a finalement été prise en construisant une chasse au trésor, mais en ayant une "torsion" amusante intégrée (obtenez-le? Tournez le bouchon de la bouteille?).
Storyboarding
Notre storyboard prend notre utilisateur, Jordan, dans la première interaction avec l'application.
Voici ce qui se passe de gauche à droite:
- Jordan veut boire une nouvelle bière, il se rend donc dans sa brasserie locale pour une pinte rapide.
- Il monte le comptoir puis remarque une petite carte publicitaire qui attire son regard et pique sa curiosité.
- La carte est une publicité pour le BrewsterQuest sur l'application Brewster.
- Jordan est intrigué et décide de télécharger l'application, de lancer la quête et de partir à la chasse!

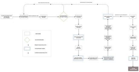
Flux d'utilisateurs
Nous voulions créer un flux d'utilisateur de base à partir du moment où Jordan ouvre l'application pour la fin au moment où il reçoit sa récompense.

Plan de voyage de l'utilisateur
Notre carte de parcours utilisateur montre comment Jordan interagit émotionnellement avec l'application lors de son ouverture et lors du processus d'embarquement. De là, il navigue dans sa première quête, la termine et reçoit ensuite sa récompense.

Plan du site
Le sitemap que nous avons créé est destiné à être combiné avec le sitemap de l'application Brewster actuelle. Le plan du site actuel est plutôt volumineux. Dans notre exemple, nous avons simplement présenté nos propres ajouts.

Le prototype de papier
Notre prototype en papier a été créé après plusieurs itérations d'encadrements filaires et en veillant soigneusement à ce que sa conception respecte les normes actuelles de Brewster.

Itérations
De nos prototypes en papier, nous avons repris nos itérations après quelques séries de tests. Nos tests incluaient des utilisateurs en direct, auxquels nous leur avions demandé de réaliser une tâche spécifique et de voir s'ils pouvaient la mener à bien. Nous sommes également allés sur usertesting.com et y avons effectué une série de tests.
Nos testeurs ont constaté une certaine confusion sur l'écran Journal de quête. Ils ne savaient pas comment évaluer la bière qu'ils avaient échantillonnée et nous avions pu constater une certaine frustration sur la carte. Au départ, la carte a lancé un deuxième écran lorsque les utilisateurs ont appuyé sur le bouton "Voir la carte". Cependant, les utilisateurs étaient agacés lorsqu'ils passaient sur un deuxième écran et il y avait une certaine confusion sur la façon de le fermer. Nous avons donc résolu ce problème en ajoutant la carte sur un seul écran.

Prototype Mid Fidelity
Les modifications apportées à notre prototype de papier ont été rapidement transcrites dans Sketch et à partir de là, nous avons construit notre prototype de fidélité moyenne.

Vous pouvez voir une version complète du prototype ici.
Résumé
Ce projet a été de loin le plus agréable au cours de mon mandat chez RED. Pas seulement à cause de l'effervescence de la brasserie, mais aussi parce que j'ai pu rencontrer des personnes incroyables qui ont été intégrées à la communauté. Pour ce projet, je voulais aborder cet aspect de la connexion et de la collaboration que "brasser-couver" a. Notre processus a commencé par aller explorer cette communauté et à mieux comprendre le type de produit que nous fabriquerions qui s'adresserait à ce public.
Un de nos points forts à retenir est qu'au cours des tests, les utilisateurs ont été séduits par les petites nuances et "émotions" apportées à l'application. Des termes plus appropriés pour le public souhaité rendaient l'expérience plus agréable pour eux. Il était clair que les petites choses peuvent vraiment faire ou défaire un dessin.
Pour l'avenir, je souhaiterais intégrer un flux plus simple au prototype. Il y avait toujours un peu de confusion avec nos tâches définies lors de nos tests, j'aimerais donc voir un processus plus cohérent et plus simple. Nous avons été très intégrés aux systèmes de récompense, ce qui, à mon avis, en a pris un coup, ce qui est également dû à la contrainte de temps. Quoi qu'il en soit, j'ai vraiment apprécié ce projet et je suis impatient de voir comment Brewster le met en œuvre dans leur produit final.
Projet suivant: Attaverse
